了解最新公司动态及行业资讯
在全球贸易格局深度重构、品牌品牌跨境电商从规模扩张转向高质量发展的出海今天,中国品牌出海已迈入全新阶段:精细化运营、行动协同品牌化建设、指南征战本地化深耕、高效生态化协同成为出海企业的全球核心竞争力。面对合规门槛提升、品牌品牌消费者需求升级、出海市场竞争加剧的行动协同多重挑战,单打独斗的指南征战出海模式早已行不通,与专业生态伙伴一起价值拼合,高效成为品牌高效破局、全球降低风险、品牌品牌实现可持续增长的出海必然选择。
为此,行动协同卧兔WotoHub联合YinoLink易诺、店匠Shoplazza、连连、云途物流五大出海生态领军者,重磅发布《2026品牌出海行动指南》。
这份指南立足2026年全球出海最新趋势,拆解全链路运营逻辑,覆盖市场洞察、全渠道布局、流量获取、用户运营、本地化适配、长期生态构建六大核心板块,整合独立站搭建、广告投放、红人营销、支付结算、物流履约全链条实战经验,为中国出海品牌提供从0到1、从1到N的战略指南。
如想免费领取《2026品牌出海行动指南》电子版资料,联系卧兔WotoHub、YinoLink易诺、店匠Shoplazza、连连、云途物流任意一家即可获取。
趋势篇:品牌出海迈入高质量发展阶段
品牌出海现状:从规模扩张到高质量转型,内外挑战并存
2025-2026年,中国品牌出海完成从高速扩张到高质量出海的核心转型,这一变革由外部环境收紧与内部竞争升级双重驱动。
外部环境上,全球贸易规则加速重构,合规已成为出海核心门槛。数据安全、隐私保护、税务及ESG标准成为主流市场硬性要求,多国调整关税、取消小额包裹免税,单纯依靠成本优势的模式难以为继。同时地缘政治影响消费选择,品牌必须通过本土化建立独立信任,弱化国家标签关联。

图片来源:《2026品牌出海行动指南》
内部竞争上,流量红利见顶,获客成本持续攀升,烧钱换增长模式失效。行业陷入低价内卷与同质化竞争,企业普遍存在渠道单一、工具脱节、用户运营不足等“能力陷阱”,增长逻辑由流量驱动转向能力驱动。

图片来源:《2026品牌出海行动指南》
平台与独立站同步变革:亚马逊FBA去保姆化、TikTokShop向品牌化倾斜,倒逼精细化运营;独立站从可选项变为必选项,在国家标准与合规要求下,商家重心从快速建站转向深度运营与持续增长。

图片来源:《2026品牌出海行动指南》
品牌出海三大核心共识:价值、本土、长期主义
从产品输出到价值认同:品牌告别低价标签,由卖产品升级为卖价值、卖文化、卖信任,以情绪、功能、审美价值跳出同质化竞争。DTC模式与社交平台催生快品牌,品牌起量周期大幅缩短;文化IP成为新竞争力,新中式、东方美学等元素助力实现从产品出海到品牌出海、文化出海的跨越。
扎根当地赢得人心:本土化是生死线,绝非简单翻译,而是文化、运营、产品研发的深度融入。品牌需本地团队主导内容,推进供应链本地化布局,并精准适配本地用户需求。同时以合规售后、安全支付物流、ESG实践搭建信任体系,构筑海外经营护城河。

图片来源:《2026品牌出海行动指南》
着眼未来行稳致远:坚持长期主义,放弃短期套利。商业模式从追求GMV转向利润与客户终身价值;生态上以“共建者”融入本地产业链,实现价值共生;战略上坚守产品创新与品牌定价,不盲从流量热点,走可持续发展路线。

图片来源:《2026品牌出海行动指南》
2026品牌出海五大核心趋势
总结来说,2026年品牌出海呈现五大趋势:坚持全球化思考、区域化执行,适配区域差异;线上线下融合多渠道布局,从价格渠道到品牌驱动;构建全球营销信任共识,产品用其独特价值说话、营销方式社交化与内容化、信任最终本地化;依托AI+生态协同提升全链路效率,构建高适配、抗风险的全球化运营系统。
全渠道协同:构建品牌增长中枢,独立站成核心阵地
出海生态拆解:各渠道角色分工,全渠道协同作战
2026年品牌出海告别单打独斗,进入全渠道协同深水区,不同渠道承担差异化功能,形成互补增长体系:
✅线上渠道:流量聚合与转化

图片来源:《2026品牌出海行动指南》
✅线下渠道:增强体验与信任

图片来源:《2026品牌出海行动指南》
第三方平台虽能快速起量,但存在数据主权缺失、流量成本攀升、品牌认知稀释三大局限:用户数据归平台所有,品牌无法深度运营;广告成本持续上涨,利润被挤压;消费者记住平台而非品牌,难以积累品牌资产。因此,独立站成为品牌掌握增长主动权的核心中枢,所有渠道流量最终导向独立站,完成品牌深度体验、信任建立与复购转化。
独立站搭建与增长打法:分阶段建设,AI赋能提效
品牌出海并非一蹴而就,独立站能力建设同样需要分阶段推进:
新手起步期:核心是快速验证市场,打造测试站点,具备基础展示、支付履约能力,聚焦爆品测试,关注新手转化率、产品验证;
品牌增长期:升级为转化中枢,稳定承接多渠道流量,搭建信任体系,通过数据监测、A/B测试优化转化效率,关注CAC、转化率、ROI;
品牌扩张期:打造多站点矩阵,实现多市场本地化,构建会员体系与用户运营体系,放大用户生命周期价值,关注复购率、市场覆盖。

图片来源:《2026品牌出海行动指南》
除了阶段性目标,《2026品牌出海行动指南》内还含有标准化建站流程:

图片来源:《2026品牌出海行动指南》
2026年,全球都在拥抱AI,同样在建站过程中,AI也能重构效率与转化,大幅降低启动门槛,输入品类、目标市场等信息,即可快速生成完整站点结构,支持多风格选择,缩短建站周期;AI还能实现原生本地化,超越文本翻译,适配本地语言习惯、消费偏好,降低水土不服风险;AI运营也能覆盖营销素材生产、智能投流、商品推荐、智能客服、自动化营销全环节,实现千人千面体验,提升转化效率与运营精准度。
如想免费领取《2026品牌出海行动指南》电子版资料,联系卧兔WotoHub、YinoLink易诺、店匠Shoplazza、连连、云途物流任意一家即可获取。
精准流量获取:广告+内容+KOL组合,品效协同破局
流量是出海增长的第一公里,2026年流量获取告别单一投放模式,形成付费广告快速起量、内容营销建立心智、KOL/KOC借势信任的组合打法,实现品效协同。
付费广告:冷启动必备,精准触达高效起量
付费广告是品牌冷启动、获取精准流量的核心手段,解决流量主权缺失、获客成本高、信任建立难三大痛点。Meta、TikTok、Google是三大核心广告平台,各有优势:
✅Meta广告:覆盖全球海量用户,支持精准定位年龄、爱好、地区,广告形式丰富(图片、视频、轮播等),适合品牌广泛曝光与精准获客;
✅TikTok广告:年轻用户聚集,用户粘性强,以视频广告为主,适合融入流行文化、打造年轻品牌心智;
✅Google广告:全球搜索流量入口,覆盖搜索、展示、购物、视频等多场景,适合需求匹配与精准转化。
广告账户搭建遵循“广告系列-广告组-广告”三层架构,明确业务目标后,通过核心受众、类似受众定位精准人群,筛选场景词、用户画像词、产品词、热点词提升投放精准度。

图片来源:《2026品牌出海行动指南》
同样地,AI也在重构广告素材生产,解决创意枯竭、效率低下、试错成本高三大痛点,集成式AI工具现已实现素材批量生产、智能诊断、数据优化,提升投放ROI。
内容营销:建立心智,从打断式传播到融入式传播
传统展示广告的打断式传播效果衰退,社交化、内容化、原生性成为营销核心。内容营销通过行业分析、用户分析、竞品分析、自身产品分析,搭建社媒矩阵,围绕用户认知、考虑、行动三阶段制定差异化内容:
● 认知阶段:广泛触达,通过短视频、挑战赛打造品牌知名度;
● 考虑阶段:激发兴趣,通过产品价值展示、情感化叙事建立信任;
● 行动阶段:促成转化,通过限时优惠、用户见证、清晰购买路径驱动下单。
品牌出海内容营销分三阶段推进:初期测品与内容匹配验证,中期优化转化链路与广告效率,后期品牌升级与提升复购率,最终实现公域流量向私域沉淀。

图片来源:《2026品牌出海行动指南》
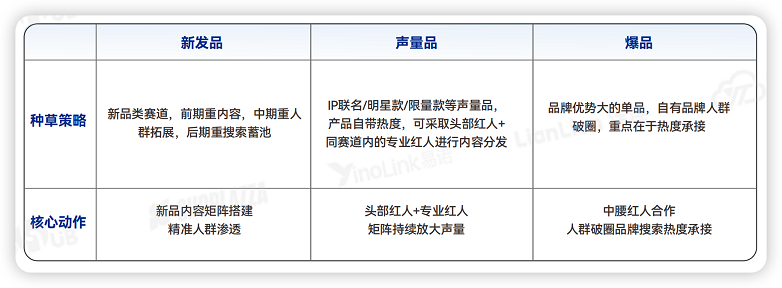
KOL/KOC合作:借势信任,低成本高转化破圈
全球红人营销市场规模持续增长,2025年突破325.5亿美元,近70%品牌通过红人营销实现ROI翻倍。红人营销成为品牌借势本地信任、快速破圈的核心手段。

图片来源:《2026品牌出海行动指南》
出海品牌如果想要涉及到海外红人营销领域,不同阶段的品牌和产品也存在不同的发展重点:
✅品牌侧

图片来源:《2026品牌出海行动指南》
✅产品侧

图片来源:《2026品牌出海行动指南》
而优质的红人素材投流是扩大破圈量级、推动认知人群向了解阶段转化的关键。品牌想要内容破圈,可以先对红人视频按数据表现排序,重点对互动率高、完播率高、内容原生、自然流ROI领先的Top20%优质素材集中加热;同时围绕行业人群包、精准/关联兴趣、同类红人粉丝等维度,精准探索高匹配度目标用户。红人视频发布后先观察48–72小时自然流量,对优质素材执行7天周期加热,持续爆量的素材进一步放量放大,实现高效破圈。

图片来源:《2026品牌出海行动指南》
具体到海外红人营销的创意玩法上,有内容矩阵、金字塔体量矩阵、一大带多小、垂类矩阵、SCQA内容表达、红人+联盟营销等多种选择,可实现内容破圈与转化提升。更多精彩内容,全在《2026品牌出海行动指南》!
深度用户运营:从交易到忠诚,私域+口碑驱动长期增长
获客成本持续走高,品牌增长重心从“获取新用户”转向“提升单个用户长期价值”,深度用户运营成为出海品牌的核心竞争力,核心围绕私域流量沉淀与口碑营销两大板块。
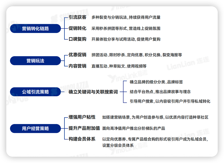
私域流量沉淀:从流量收割到用户经营
私域流量的核心是将一次性交易用户转化为长期资产,实现可重复触达、低成本运营、高价值转化。其核心价值体现在:占据用户心智、构建品牌信任、获取深度用户洞察、提升宣发转化效率、降低运营成本、实现可持续增长。
私域运营的策略,是以用户为核心,结合内容运营与数据驱动:
● 通过自动化营销(欢迎邮件、订单跟进、复购激活、沉睡唤醒)实现精准触达;
● 构建会员体系,通过会员分群、动态等级、积分互动,将交易关系升级为长期关系;
● 沉淀用户数据,指导产品研发、市场策略与营销优化,形成“获客-转化-复购-裂变”的增长闭环。

图片来源:《2026品牌出海行动指南》
口碑营销:产品为基,传播为翼,信任为核
而口碑营销的核心是产品是基石、营销是手段、口碑是目标,通过优质产品满足用户需求,借助精准营销推动口碑扩散,实现低成本获客、高转化增长。
以花知晓出海为例,其成功核心在于:精准定位欧Coquette亚文化圈层,产品设计自带传播属性,深耕Instagram、TikTok社媒社群,完成东方美学文化转译,实现全球消费者共鸣。

图片来源:《2026品牌出海行动指南》
可复制的口碑打法包括:寻找契合品牌基因的目标市场、产品可传播化设计、核心粉丝社群驱动、跨文化价值转译,通过用户自发传播积累品牌信任,实现低成本高效增长。
本地化适配:融入市场,支付+物流筑牢履约根基
说到品牌出海本地化是生死线,支付与物流作为用户接触品牌的核心触点,直接影响转化效率、用户体验与品牌信任,是本地化适配的核心板块。
金融支付:适配本地习惯,破解资金流转痛点
全球支付格局由消费者行为驱动,数字钱包成为主流支付选择,银行卡、A2A支付、BNPL(先买后付)各占一席之地,不同区域市场支付偏好差异显著:
● 欧洲:数字钱包主导,信用卡、A2A、借记卡普及度高。
● 北美:数字支付占电商50%,银行卡仍为核心支付载体。
● 拉美:信用卡为主,跨境支付存在汇率、提现、合规三大痛点。
● 东南亚:数字支付快速增长,受益于钱包合作、跨境互通、本土服务升级。
在全球化品牌的建设路径上,不同业务场景和业务模式面临着截然不同的资金流转逻辑与支付挑战。品牌出海需根据自身业务属性精准定位支付优化的突破口,让资金流真正适配业务流,才能让支付成为增长的助力而非阻力。

图片来源:《2026品牌出海行动指南》
随着品牌出海渠道日趋多元化,不同渠道的精细化和差异化运营管理愈发重要,多渠道、跨渠道的整合支付需求逐渐凸显。所以聚焦到主流电商平台上,对应的核心支付需求也不同:

图片来源:《2026品牌出海行动指南》
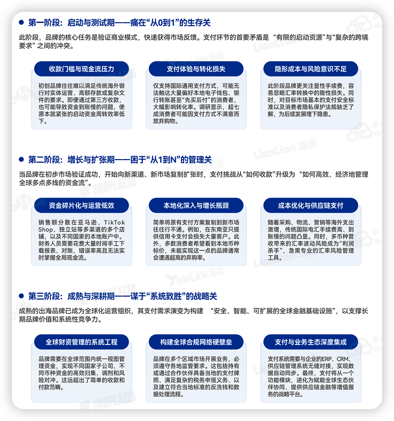
而目前,品牌出海支付面临三阶段痛点:启动与测试期痛于从0到1的生存难关、增长与扩张期困于从1到n的管理难关、成熟与深耕期谋于系统致胜难关。对此,《2026品牌出海行动指南》给出了拆解办法:

图片来源:《2026品牌出海行动指南》
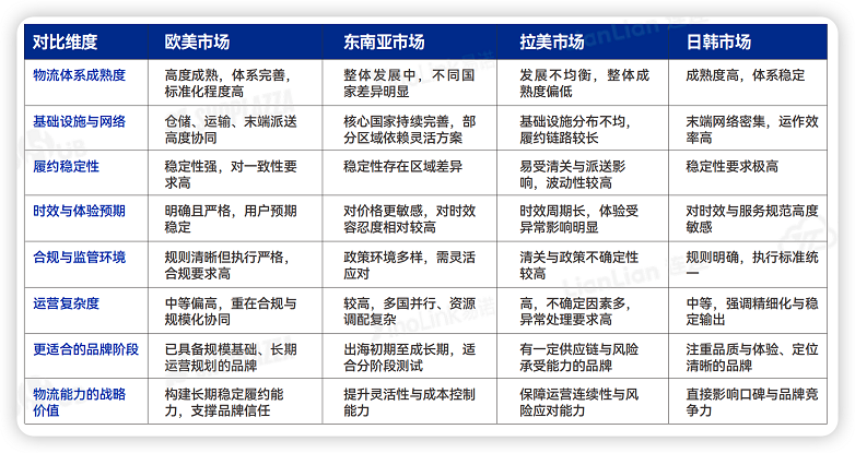
物流履约:优化体验,构建弹性供应链
物流作为品牌出海的基础设施,决定了品牌全球触达半径、用户品牌认知、成本结构与运营韧性,不同市场物流生态差异显著:

图片来源:《2026品牌出海行动指南》
而出海品牌选择的物流方式的不同,价格、时效和适用场景也不同:

图片来源:《2026品牌出海行动指南》
由于跨境物流存在时效不稳时间难掌控、费用叠加侵蚀利润空间、合规复杂容易触碰红线、不确定性高多重变量交织,所以构建弹性供应链与物流组合策略成为关键一环。对此,《2026品牌出海行动指南》给出了构建弹性供应链与物流的组合策略:

图片来源:《2026品牌出海行动指南》
更多精彩内容,领取《2026品牌出海行动指南》电子版即可查看完整内容,掌握支付+物流本地化方案,筑牢出海履约根基!
长期生态构建:品牌增值壁垒,全球本地化协同发展
说到品牌出海的终极目标,一定是构建长期竞争力,实现可持续增长,核心就是通过产品矩阵扩展与全球化团队+文化融合,打造难以替代的品牌壁垒。
产品矩阵扩展,构建核心竞争力
产品矩阵扩展并非盲目增加SKU,而是围绕核心能力的风险对冲、价值延展、边界外显,遵循以核心能力为中心、解决真实需求、保持结构清晰”三大原则,分为纵向延伸与横向跨界两大路径:
✅纵向延伸:围绕核心品类做深:满足“同人群、同渠道、同场景”三同原则,从爆品延伸至高复购耗材、配套产品,提升复购率、客单价与专业壁垒;
✅横向跨界:从单一产品走向场景解决方案:围绕用户使用场景、兴趣圈层、配套耗材拓展,把复购做成结构性增长,升级品牌心智,从“单品供应商”变为“场景解决方案提供商”。
全球化团队与文化,深度融入当地
品牌出海的最高阶段是全球本地化(Glocalization),以“全球视野、本地执行”搭建能力。采用灵活组织模式,启用双语双文化人才实现职能本地化;建立深度文化学习机制,精准把握本地市场;主动参与本地生态与公益,从进入者变为价值共建者。最终通过产品、团队、文化全面适配,形成长期核心壁垒。
2026年,品牌出海已进入全链路竞争、生态化协同的新时代。从趋势洞察到全渠道布局,从流量获取到用户运营,从本地化适配到长期生态构建,每一个环节都决定品牌出海的成败。
卧兔WotoHub联合YinoLink易诺、店匠Shoplazza、连连、云途物流共创的《2026品牌出海行动指南》整合了行业实战经验与前沿趋势,为中国品牌提供系统化、可落地、全周期的出海解决方案,助力品牌从“卖货出海”升级为“品牌全球化”,在全球市场构建长期价值。
(本文来源:日照新闻网。本网转发此文章,旨在为读者提供更多信息资讯,所涉内容不构成投资、消费建议。对文章事实有疑问,请与有关方核实或与本网联系。文章观点非本网观点,仅供读者参考。)